近日,由教育部、商务部和无锡市人民政府联合主办,国家服务外包人力资源研究院、无锡市商务局、无锡市教育局、江南大学承办的第十五届中国大学生服务外包创新创业大赛全国总决赛在无锡落幕。今年会官网荣获全国赛二等奖1项、三等奖5项,这也是今年会官网首次在该项大赛的全国总决赛中获奖,实现了历史性突破。
中国大学生服务外包创新创业大赛作为服务外包产业领域唯一的国家级赛事,在全国高等教育学会学科竞赛排行榜榜单中位列第24位。自2010年举办至今,累计吸引1600多所院校、近50万名大学生参赛。本届大赛吸引了来自复旦大学、南京大学、上海交通大学、武汉大学、西安交通大学等全国857所高校的4597支队伍参与,涵盖了人工智能、大数据、云计算、物联网等多个前沿领域。
决赛期间,大赛组委会还开展了“太湖之星”大学生创业创新提升训练营、百校千才无锡行(滨湖站)等系列活动,组织选手参加“锡望您来”新质生产力高端人才招聘会,现场对接无锡“465”现代产业集群重点企业,进一步拓展引才渠道、丰富留才举措。
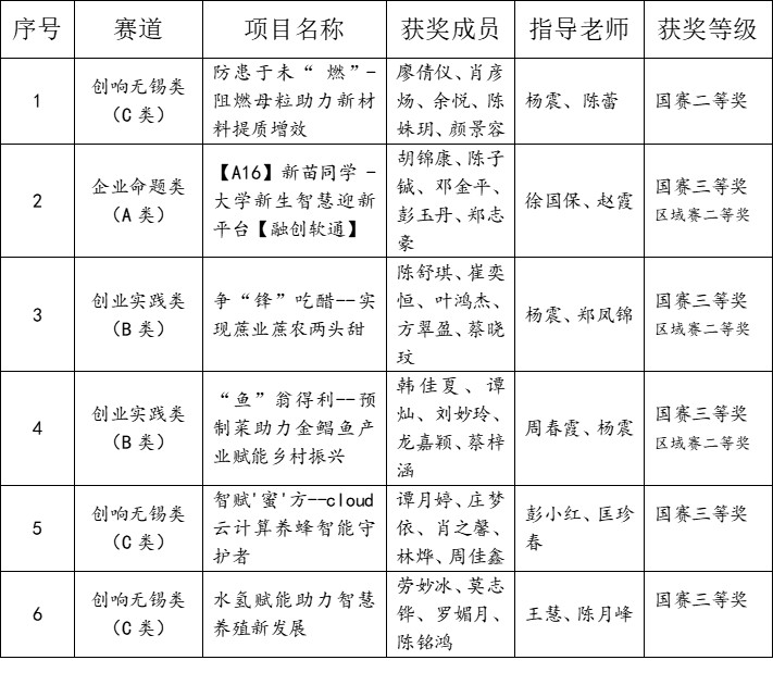
获奖情况
