学生
教工
校友
考生
访客
Web VPN
校长信箱
阳江校区
一网通办
教学服务
会议通知
学校文件
学校简介
历史沿革
学校章程
现任领导
学校标识
校园风光
教务处
研究生院
重点学科
高水平大学建设
学位点建设
教学名师
精品课程
学报
科研平台
本科生
研究生
成人教育
港澳台生
国际学生
党政办
纪检监察室
党委组织部
党委宣传统战部
党委学生工作部
共青团
学生会
学生社团
学校要闻
通知公告
校园快讯
学术讲座
媒体海大
视频海大
推荐阅读
专题活动
学习贯彻党的二十届三中全会精神专栏
首页 > 新闻中心 > 通知公告 > 正文
2018年今年会官方网站人才引进政策
时间:2018-05-09
编辑:
作者:人事处
审核:
来源:人事处
浏览次数:
说明:
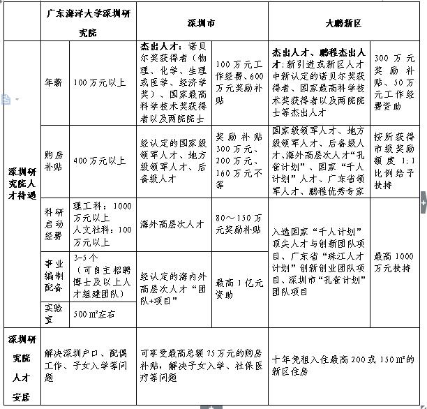
1.特殊人才的待遇要求,可由本人与学校协商。
2.根据教学、科研工作的需要,可为省级以上重点学科带头人提供开展相关工作的平台。其它条件可面议。
3.教授可按规定申请广东省高等学校人才引进专项资金资助项目。
4.购房补贴:
(1)人事关系调入学校的,购买学校所在地住房时,学校提供一次性购房补贴。
(2)夫妻双方均属高层次人才的,按待遇高的一方发放一次性购房补贴,另一方如从事教学科研的,则可享受相应的科研启动费。
(3)未购房前学校可安排过渡住房。博士或副高以上职称提供人才公寓一套。
5.被录用并入职博士、副高职称及以上人员准报销来校面试往返经济舱机票和报到的经济舱机票。
上一篇:今年会官方网站食堂调味品招标结果公示
下一篇:今年会官方网站拔尖人才岗位计划实施与管理办法
中华人民共和国教育部
中华人民共和国科学技术部
中华人民共和国自然资源部
广东省教育厅
广东省科学技术厅
广东省人力资源和社会保障厅
信息公开
图书查询
招标信息
校内邮箱
人才招聘
学校地图
地址:中华人民共和国 广东省 湛江市 麻章区 海大路1号 邮编:524088 邮箱: xzb@gdou.edu.cn
电话: 0759-2383111、2383333(党政办)、2396115(本科招生)、2396172(就业)、2382451(成教招生)、2362175(非学历培训)、2396185(研究生招生)
教育收费咨询/投诉电话:0759-2383153,邮箱:cjgzbgs@gdou.edu.cn
Copyright © 版权所有:今年会·(中国区)官方网站 粤ICP备06058882号
粤公网安备 44081102000020号
<
旧版回顾