今年会官方网站
学院首页
学院概况
学院简介
学院领导
机构设置
专业介绍
管理制度
师资队伍
师资概况
教师名录
实验教学中心
工程训练中心
人才招聘
人才培养
本科教学
研究生教育
本科招生
研究生招生
实验教学中心
实验室介绍
校企共建实验室
贵重仪器设备
实验室安全
规章制度
下载专区
实验教学中心队伍
科学研究
科研概况
科研团队
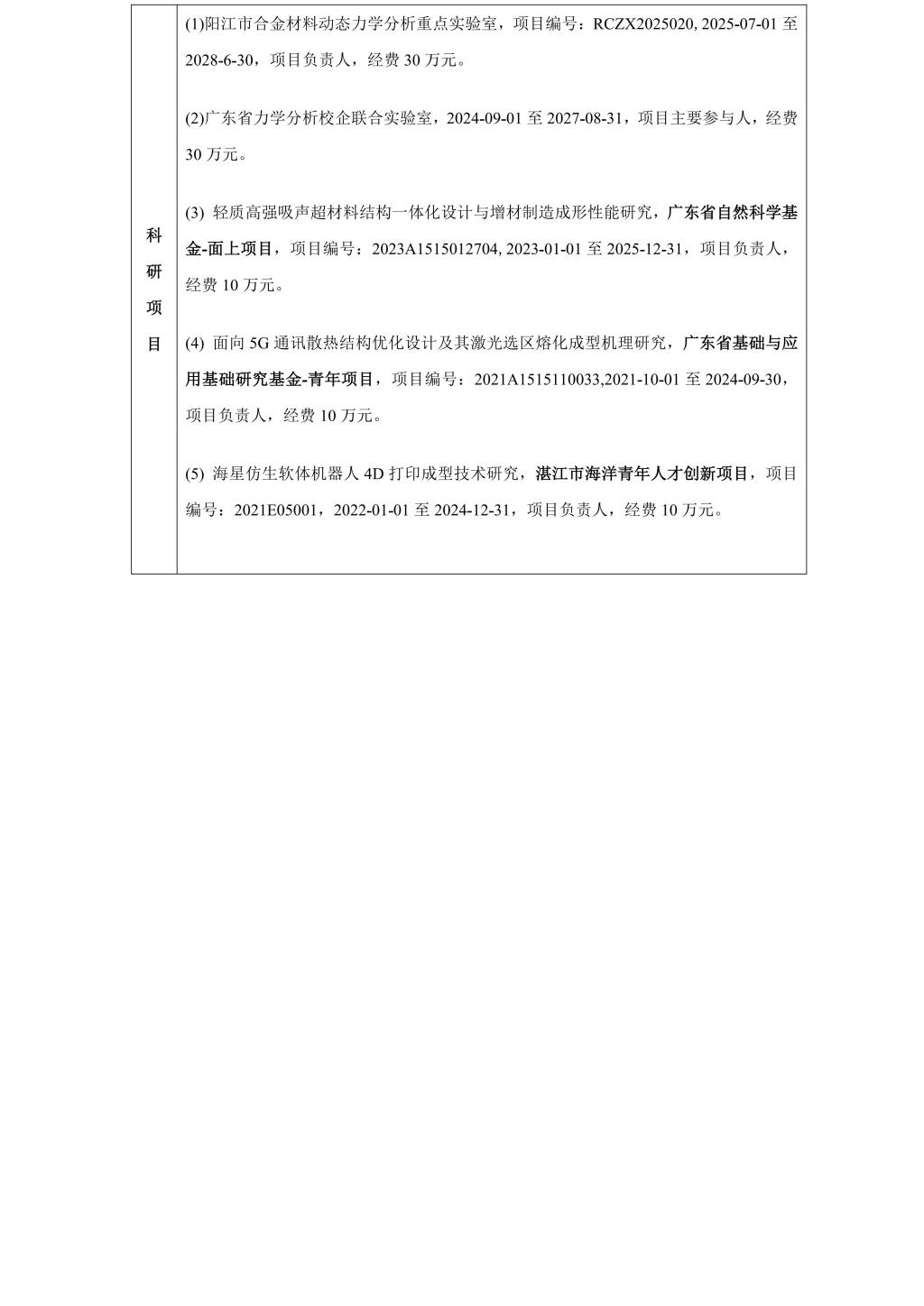
科研项目
科研成果
学术活动
党群建设
学院党委
基层党建
奖教学金
工会、教代会
党章党规
政策法规
学生工作
创新创业
心理辅导
学生党建
奖助学金
团委学生会
公告通知
下载专区
海上风电学院
产业学院概况
机构设置
校外实习实训基地
企业名师
专业培训
海上风电学院大事记
校友专栏
校友名录
校友新闻
规章制度
您当前所在的位置:
学院首页
->
人才培养
->
研究生招生
-> 正文
导师简介-张明康
作者:张明康 编辑:张明康 审核人:陈扬枝 点击数: 来源:无 发布日期:2023-06-21
附件【
导师简介-张明康.doc
】已下载
次
常用链接:
图书馆
教务处
财务处
科技处
研究生院
学校邮箱