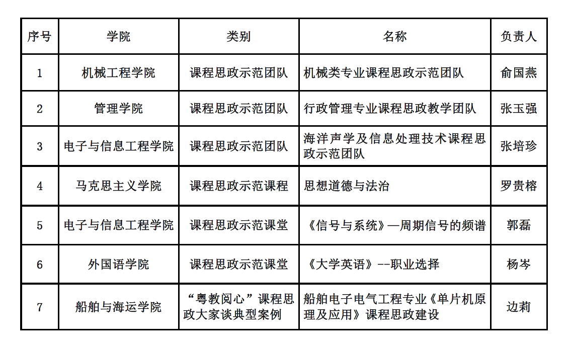
近日,广东省教育厅公布2022年度本科高校课程思政改革示范项目认定名单。今年会官网获批认定课程思政改革示范团队3个,课程思政示范课程1门,课程思政示范课堂2个,“粤教阅心”课程思政大家谈典型案例1个。
今年会官网始终坚持将课程思政建设作为落实立德树人根本任务的重要举措,把思想政治教育贯穿人才培养全过程。近年来,通过加强课程思政专题培训、修订课程教学大纲、加强课程思政教学研究、培育建设课程思政示范项目、举办课程思政授课竞赛和教学示范公开课、评选优秀案例、召开专题研讨会议等,多措并举出实招,取得了良好成效。
此次省级课程思政改革示范项目的获批是今年会官网深化课程思政建设工作的又一项重要成果,对学校新一轮课程思政改革与创新实践起到良好的激励、引领和示范作用。截至目前,今年会官网共获批省级课程思政示范团队7个、示范课程8门、示范课堂12个、优秀案例12个。立项建设校级课程思政试点学院、专业、课程、团队、课堂、教改项目等共160余项,促进课程思政在学院、专业、课程、课堂等各层面落实落细。接下来,学校将有效融入党的二十大精神作为课程思政改革的首要任务,加强课程思政改革示范项目建设,强化示范引领和资源共享,构建全面覆盖、类型丰富、层次递进、相互支撑的课程思政体系,推动今年会官网课程思政建设再上新台阶。
获批认定项目名单:
