学生
教工
校友
考生
访客
Web VPN
校长信箱
阳江校区
一网通办
教学服务
会议通知
学校文件
学校简介
历史沿革
学校章程
现任领导
学校标识
校园风光
教务处
研究生院
重点学科
高水平大学建设
学位点建设
教学名师
精品课程
学报
科研平台
本科生
研究生
成人教育
港澳台生
国际学生
党政办
纪检监察室
党委组织部
党委宣传统战部
党委学生工作部
共青团
学生会
学生社团
学校要闻
通知公告
校园快讯
学术讲座
媒体海大
视频海大
推荐阅读
专题活动
学习贯彻党的二十届三中全会精神专栏
首页 > 新闻中心 > 校园快讯 > 正文
学校举办第二届“锐思杯”数据赋能实证建模大赛
时间:2025-07-01
编辑:赖春欣
作者:李玲
审核:陈碧
来源:图书馆
浏览次数:
6月29日下午,学校图书馆联合经济学院、管理学院与北京聚源锐思数据科技有限公司在湖光校区多功能厅成功举办第二届“锐思杯”数据赋能实证建模大赛决赛。图书馆馆长陈碧、经济学院院长陈伟、管理学院副院长陈涛、北京聚源锐思数据科技有限公司总经理岳松青及三位评委老师共同出席比赛。本次大赛延续“以数据驱动创新”的核心宗旨,旨在挖掘学生创新潜能,推动数据技术与实际应用深度融合,提升学生的信息素养与实证分析综合能力,得到广泛响应。
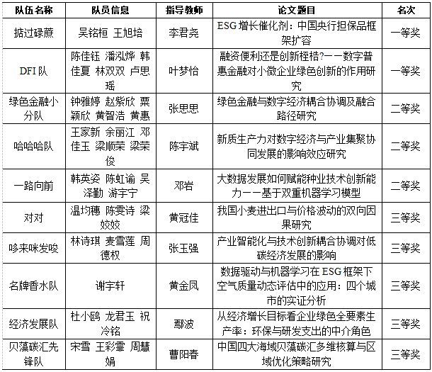
经过评选,大赛共评出一等奖2项、二等奖3项、三等奖5项、优秀奖8项。作为校园文化建设的重要阵地,图书馆始终致力于搭建“知识赋能实践”平台。本届赛事作为图书馆阅读推广系列活动之一,以赛促学,以赛育人,进一步推动数据素养培养与学术实践的融合,助力师生在信息时代提升数据思维与创新能力。
比赛现场
获奖名单
上一篇:船舶与海运学院深入遂溪县乐民镇开展科技服务活动
下一篇:今年会官网滨海盐渍化撂荒地水稻种植获得新突破
中华人民共和国教育部
中华人民共和国科学技术部
中华人民共和国自然资源部
广东省教育厅
广东省科学技术厅
广东省人力资源和社会保障厅
信息公开
图书查询
招标信息
校内邮箱
人才招聘
学校地图
地址:中华人民共和国 广东省 湛江市 麻章区 海大路1号 邮编:524088 邮箱: xzb@gdou.edu.cn
电话: 0759-2383111、2383333(党政办)、2396115(本科招生)、2396172(就业)、2382451(成教招生)、2362175(非学历培训)、2396185(研究生招生)
教育收费咨询/投诉电话:0759-2383153,邮箱:cjgzbgs@gdou.edu.cn
Copyright © 版权所有:今年会·(中国区)官方网站 粤ICP备06058882号
粤公网安备 44081102000020号
<
旧版回顾